Integrating OMS with Seller Center
This document provides information on how to integrate and configure the OMS (Order Management System) with the Seller Center.
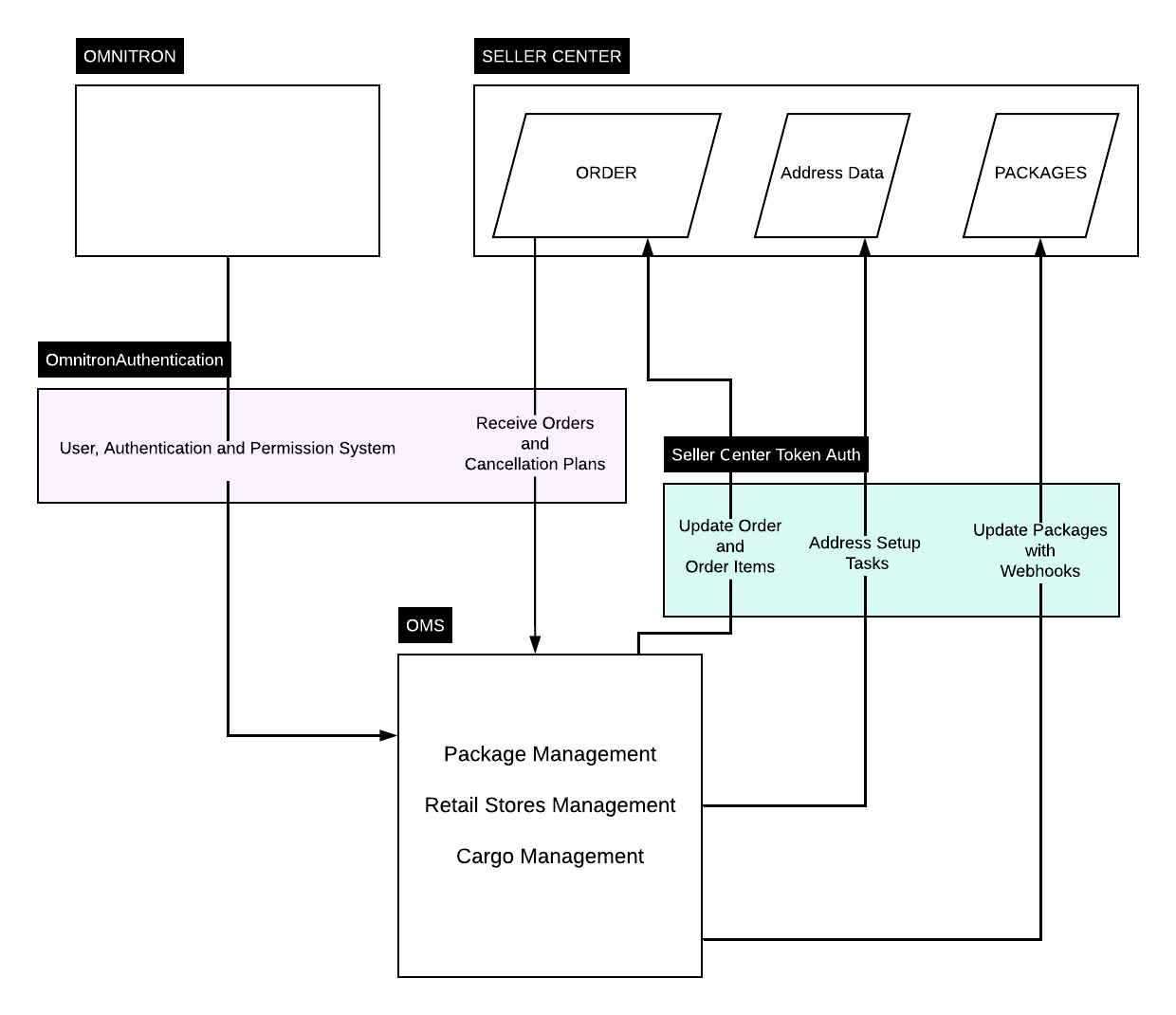
Overview of OMS–Seller Center Integration
The OMS-Seller Center integration allows seamless communication between the OMS and the Seller Center. Through this integration, orders flow through the Seller Center instead of Omnitron, and both orders and their related packages are managed via the OMS.
Only order and address data are transmitted from the Seller Center as part of this integration. OMS’s other dependencies on Omnitron remain intact.
A high-level architecture diagram for the integration is provided below.

Integration Setup Process
Deactivating Omnitron Webhooks
During the setup, automatically registered webhooks in Omnitron must be deactivated.
You can access the webhooks using the following endpoint:
{base_url}/api/v1/whisperer/hooks/?limit=999The following webhooks should be deactivated:
cancellation_plan.createdcancellation_plan.updatedorder.createdorder.updatedretail_store.createdretail_store.updated
Configuring OMS Application Settings for Seller Center Integration
To enable integration, endpoints normally used for order flows with Omnitron must be redirected to the Seller Center. This redirection is achieved by updating the relevant configurations in the OMS Application Settings.
Configuration Key:
OMNITRON_CLIENT_SETTINGS
{
"key": "OMNITRON_CLIENT_SETTINGS",
"json_value": {
"auth": {
"username": "username",
"password": "password"
},
"urls": {
"oms_url": "{base_url}/api/v1",
"base_url": "{base_url}/api/v1"
},
"timeouts": {
"read": 6000,
"connect": 6000
},
"endpoint_conf": [
{
"endpoint": "order_item_bulk_update",
"base_url": "{base_url}/api/v1/applications/oms",
"auth": { "token": "your_token_here" }
},
{
"endpoint": "orders",
"base_url": "{base_url}/api/v1/applications/oms",
"auth": { "token": "your_token_here" }
},
{
"endpoint": "orderitem_set",
"base_url": "{base_url}/api/v1/applications/oms",
"auth": { "token": "your_token_here" }
},
{
"endpoint": "cancellation_plans",
"base_url": "{base_url}/api/v1/applications/oms",
"auth": { "token": "your_token_here" }
},
{
"endpoint": "countries",
"base_url": "{base_url}/api/v1/applications/oms",
"auth": { "token": "your_token_here" }
},
{
"endpoint": "countries_count",
"base_url": "{base_url}/api/v1/applications/oms",
"auth": { "token": "your_token_here" }
},
{
"endpoint": "countries_with_code",
"base_url": "{base_url}/api/v1/applications/oms",
"auth": { "token": "your_token_here" }
},
{
"endpoint": "cities",
"base_url": "{base_url}/api/v1/applications/oms",
"auth": { "token": "your_token_here" }
},
{
"endpoint": "townships",
"base_url": "{base_url}/api/v1/applications/oms",
"auth": { "token": "your_token_here" }
},
{
"endpoint": "townships_count",
"base_url": "{base_url}/api/v1/applications/oms",
"auth": { "token": "your_token_here" }
},
{
"endpoint": "districts",
"base_url": "{base_url}/api/v1/applications/oms",
"auth": { "token": "your_token_here" }
},
{
"endpoint": "districts_count",
"base_url": "{base_url}/api/v1/applications/oms",
"auth": { "token": "your_token_here" }
}
]
}
}Ensure that:
Authentication credentials are correct,
base_urlis updated,All relevant endpoints (e.g.,
orders,orderitem_set,cities,districts, etc.) are listed with valid tokens.
Defining OMS Webhooks for Package Events
These webhook definitions can be created either via the UI or through the API. Below are the required webhook types and their corresponding target_urls.
Package Created:
{seller_center_base_url}/api/v1/applications/oms/packages/Webhook:package.created
Package Status Updates:
{seller_center_base_url}/api/v1/applications/oms/packages/update-status/Webhook:package.status.preparingpackage.status.packedpackage.status.deliveredpackage.status.shippedpackage.status.packed_for_refundpackage.status.out_of_stockpackage.status.ready_for_customer_pickuppackage.status.cancelled
Configuring Seller Center Settings for OMS Integration
Request the
supplier_codefrom Seller Center for the seller and enter it into the OMS Application Settings.Configure order filtering rules.
Define required status transitions for order processing.
Set up shipping configuration parameters.
Register all required business scenarios within the system.
Additional Notes
On the Seller Center side, a single static channel is sent along with each order.
This channel is created when the first order is received.
Therefore, if OMS scenarios depend on a specific channel, those configurations must be applied after the first order has been created.
Last updated
Was this helpful?

